● 您好,欢迎访问
成都泸州商会
官方网站! 今天是
入会指南
加入收藏
设为主页
首 页
关于我们
商会动态
商会党建
会员之家
分支机构
政策播报
下载中心
蓉泸风情
留言簿
商会动态
Association News
您现在的位置:
首页
> 商会动态
商会动态
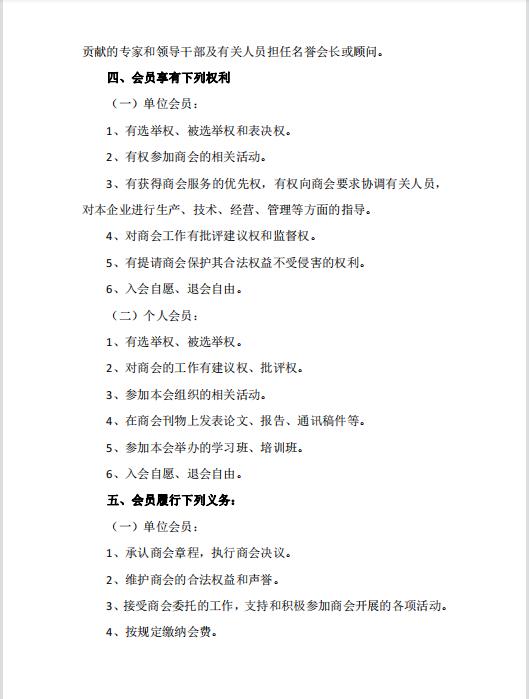
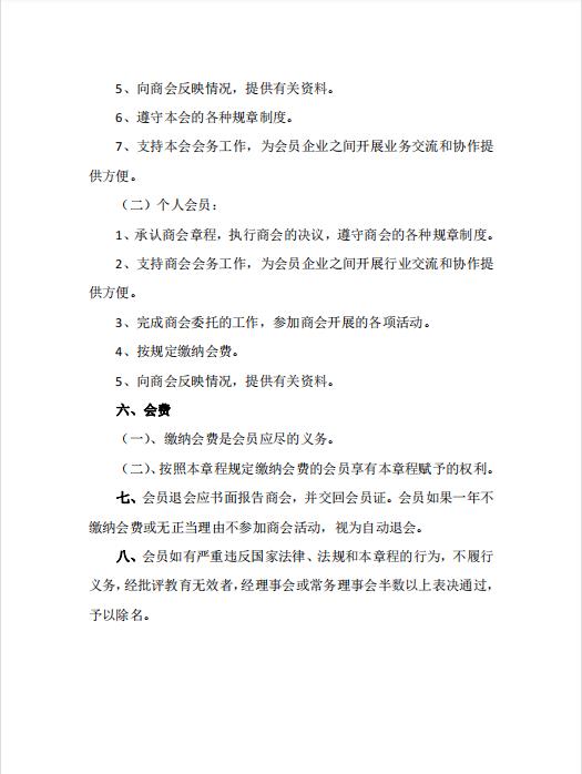
成都泸州商会道德准则和行为规范
来源: 日期:2020-07-28
上一篇:
成都泸州商会办公室员工管理制度
下一篇:
成都泸州商会职业道德准则和行为规范
Copyright © 成都泸州商会 All Rights Reserved
蜀ICP备13017264号-1
电话:028-83103362 传真:028-83103362 邮箱:cdlzca@163.com 邮编:610051
地址:成都市金牛区金丰路6号量力钢铁交易大厦B座23楼(成彭立交桥下三环外侧)
技术支持:
火狐狸科技